Tạo bởi Trần Văn Điêp|
[Share Code] Nén & giải nén File - C2209I
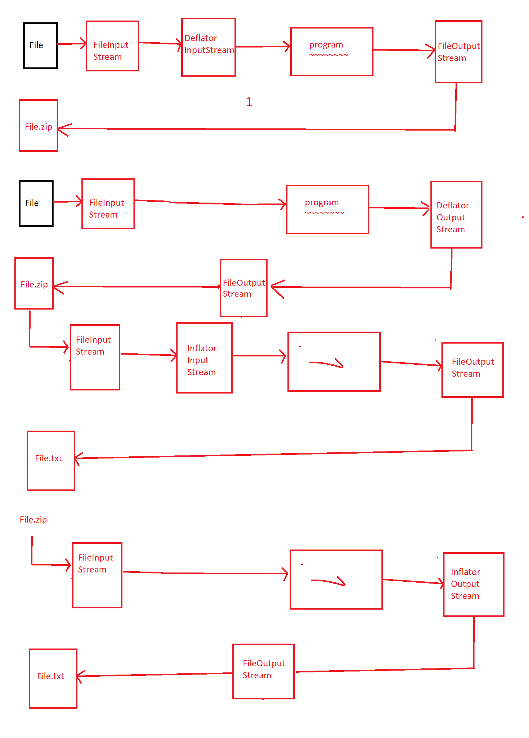
Java Advanced
[Share Code] Nén & giải nén File - C2209I
#Main.java
/*
* Click nbfs://nbhost/SystemFileSystem/Templates/Licenses/license-default.txt to change this license
* Click nbfs://nbhost/SystemFileSystem/Templates/Classes/Class.java to edit this template
*/
package com.gokisoft.java2.lesson03;
import java.io.FileInputStream;
import java.io.FileNotFoundException;
import java.io.FileOutputStream;
import java.io.IOException;
import java.util.logging.Level;
import java.util.logging.Logger;
import java.util.zip.DeflaterInputStream;
import java.util.zip.InflaterInputStream;
import java.util.zip.InflaterOutputStream;
/**
*
* @author teacher
*/
public class Main {
public static void main(String[] args) {
// zipFile();
unzipFile();
}
static void unzipFile() {
FileInputStream fis = null;
InflaterOutputStream ios = null;
FileOutputStream fos = null;
try {
fis = new FileInputStream("vidu.zip");
fos = new FileOutputStream("vidu-unzip.txt");
ios = new InflaterOutputStream(fos);
int code;
while((code = fis.read()) != -1) {
ios.write(code);
}
} catch (FileNotFoundException ex) {
Logger.getLogger(Main.class.getName()).log(Level.SEVERE, null, ex);
} catch (IOException ex) {
Logger.getLogger(Main.class.getName()).log(Level.SEVERE, null, ex);
} finally {
if(fis != null) {
try {
fis.close();
} catch (IOException ex) {
Logger.getLogger(Main.class.getName()).log(Level.SEVERE, null, ex);
}
}
if(ios != null) {
try {
ios.close();
} catch (IOException ex) {
Logger.getLogger(Main.class.getName()).log(Level.SEVERE, null, ex);
}
}
if(fos != null) {
try {
fos.close();
} catch (IOException ex) {
Logger.getLogger(Main.class.getName()).log(Level.SEVERE, null, ex);
}
}
}
}
static void zipFile() {
FileInputStream fis = null;
DeflaterInputStream dis = null;
FileOutputStream fos = null;
try {
fis = new FileInputStream("vidu.txt");
dis = new DeflaterInputStream(fis);
fos = new FileOutputStream("vidu.zip");
int code;
while((code = dis.read()) != -1) {
fos.write(code);
}
} catch (FileNotFoundException ex) {
Logger.getLogger(Main.class.getName()).log(Level.SEVERE, null, ex);
} catch (IOException ex) {
Logger.getLogger(Main.class.getName()).log(Level.SEVERE, null, ex);
} finally {
if(dis != null) {
try {
dis.close();
} catch (IOException ex) {
Logger.getLogger(Main.class.getName()).log(Level.SEVERE, null, ex);
}
}
if(fis != null) {
try {
fis.close();
} catch (IOException ex) {
Logger.getLogger(Main.class.getName()).log(Level.SEVERE, null, ex);
}
}
if(fos != null) {
try {
fos.close();
} catch (IOException ex) {
Logger.getLogger(Main.class.getName()).log(Level.SEVERE, null, ex);
}
}
}
}
}
