Tạo bởi Trần Văn Điêp|
[Video] Giới thiệu về ngôn ngữ lập trình - Cách vẽ FlowChart
Lập Trình C
[Video] Giới thiệu về ngôn ngữ lập trình - Cách vẽ FlowChart
Lập trình C:
- Tiếp cận với lập trình: Làm quen với thuật ngữ trong lập trình
- Kiến thức căn bản & core
- Làm quen với lập trình
- Triển khải các vấn đề sử dụng ngôn ngữ lập trình
- Nền tảng -> chắc kiến thức C -> tiếp cận với các ngôn ngữ sẽ dễ hơn.
Phương pháp học:
- Bước đầu tiền -> Code theo -> hiểu -> triển khai lại theo ý của các bạn...
Nội dung học:
- Hướng dẫn cách chuyển đổi các bài toán trong thực tế -> đưa nó vào trong chương trình phần mềm -> làm như thế nào.
===================================================================================
Tổng Quan
Bài toán trong thức -> bước -> triển khai và đưa nó vào trong chương trình phần mềm -> làm như nào
B1. Bài toán
B2. Giải toán (Áp dụng kiến thức cấp 3) -> tra cứu trên mạng -> tìm lời giải
B3. Mô phỏng lời giải dưới mô hình (flowchart -> diễn dạt thuật toán)
B4. Code -> Lập trình C
==================================================================================
Bài học hôm này:
Ngôn ngữ lập trình là gi?
- Con người <-> con người -> ngôn ngữ tự nhiên
- Máy tính <-> giao tiếp dc -> ngôn ngữ máy -> 101010101010 (ngôn ngữ nhị phân)
-> để điều khiển dc máy -> học ngôn ngữ máy 101010101... -> rất khó, không thể học đc, .......
Ngôn ngữ English -> từ vực -> viết câu được
Ngôn ngữ lập trình -> bộ keyword (32)
- khai báo 1 số nguyên -> biểu diễn bằng ngôn ngữ lập trình như thế nào???
- tuân thủ theo đúng chuẩn
Source File (source code) -> lệnh (các bạn đã viết) -> biên dịch -> ngôn ngữ máy -> máy tính mới hiểu đc
Mã giả -> tương tự như ngôn ngữ lập trình
Bắt đầu chương trình
Hiển thị "Hello World"
Kết thúc chương trình
BEGIN
DISPLAY "HELLO WORLD"
END
BEGIN
NHAP A, B
TINH C = A + B
HIEN THI: C
END
-> BIỂU DIỄN GIẢI THUẬT CỦA CHƯƠNG TRÌNH
Thuật ngữ trong ngôn ngữ lập trình
- Biến (var)
- = -> phép gán giá trị
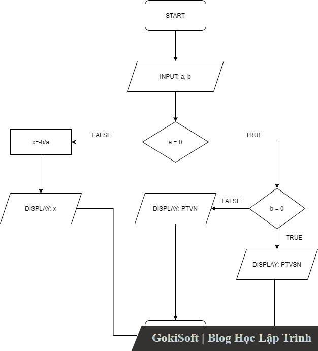
Bài toán 1)
B1. Vẽ flowchart cho phương trình bậc 1 (ax + b = 0) -> a, b, x => biến (var), a,b: dữ liệu đầu vào (input) -> tìm x (output) - dữ liệu đầu ra
B2. Giải toán
TH1: a = 0
- b = 0 -> PTVSN
- b != 0 -> PTVN
TH2: a != 0
- x = -b/a -> Nghiem duy nhat
B3. Vẽ flowchart